RTHYTHM GENIUS

Melody Generation using RNN LSTM

MEMBERS

2003094 Pratik Kithani

2003095 Kishan Kokal

2003105 Shubham Mandal

2003136 Harsh Punjabi

Group Number: 26

Guide: Prof. Anagha Durugkar

INTRODUCTION

What is a melody?

The pitches of musical events are recorded over time, allowing for the analysis and interpretation of melodies as time series data

Given a seed melody as input, the project aims to generate an entire musical composition by advancing through RNN LSTM iterations.

Why RNN-LSTM?

  • Ability to capture long-term dependencies.
  • Ease of Implementation (While some other approaches, such as genetic algorithms or rule-based systems, require manual design of rules or algorithms, RNN-LSTM models can be trained end-to-end using gradient-based optimization techniques).
  • State-of-the-Art Performance: RNN-LSTM models have demonstrated state-of-the-art performance in melody generation tasks in various studies.

METHODOLOGY

TECHNOLOGY

TOOLS & LIBRARIES

Keras (Tensorflow) [Model Training]

Music21 [Processing Symbolic Music Data]

Model Training

React.js (Frontend)

Django REST-Framework (Backend)

Application

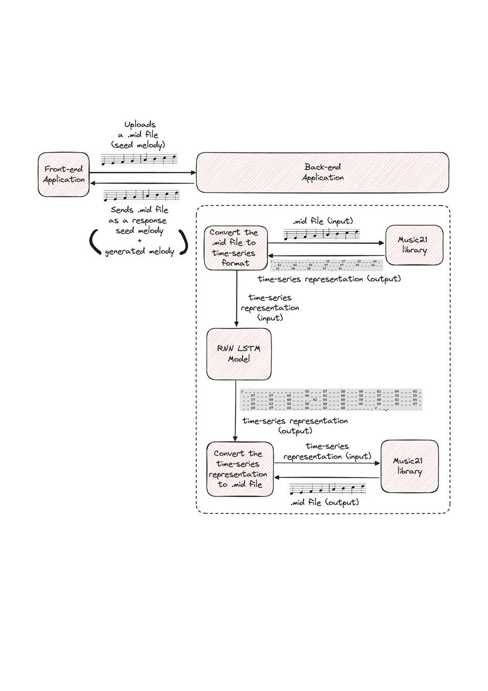
ARCHITECTURE

REFERENCES

[1] Sabade, J. (2023) Music Generation using deep learning, Medium. Available at: https://medium.com/@sabadejuyee21/music-generation-using-deep-learning-7d3dbb2254af (Accessed: 05 March 2024). 
[2] Uysal, R.E. (2021) Music generation with LSTM based RNN, Medium. Available at: https://medium.com/analytics-vidhya/music-generation-with-lstm-based-rnn-3fa967bc1f37 (Accessed: 05 March 2024). 
[3] Ling Dong. 2023. Using deep learning and genetic algorithms for melody generation and optimization in music. Soft Comput. 27, 22 (Nov 2023), 17419–17433. https://doi.org/10.1007/s00500-023-09135-3
[4] Conner, M. et al. (2022) Music generation using an LSTM, arXiv.org. Available at: https://arxiv.org/abs/2203.12105 (Accessed: 05 March 2024). 
[5] Mangal. Sanidhya. et al. LSTM Based Music Generation System. LARJSET, vol. 6,
no. 5. May 2019, pp. 47-54.
[6] Lou. "Music Generation Using Neural Networks. Accessed: Jul 26. 2023
[7] Wu, Jian & Hu, Changran & Wang, Yulong & Hu, Xiaolin & Zhu, Jun. (2017). A Hierarchical Recurrent Neural Network for Symbolic Melody Generation. IEEE Transactions on Cybernetics. PP. 10.1109/TCYB.2019.2953194.